开云体育

当前位置: 交校动态 学校新闻

学校教师成功入围全国法治课教师微课比赛


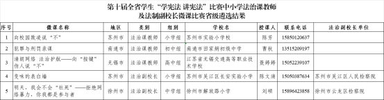
近日,从第十届学生“学宪法 讲宪法”系列活动传来喜讯。在教育部主办的该项全国性活动中,我校马克思主义学院教师聂婷婷凭借微课作品《清朗网络 法制护航——向“按键”伤人说“不”》,成功通过层层选拔,代表江苏省高中(含中职)法治课教师参加国赛遴选。

全国第十届学生“学宪法 讲宪法”系列活动由教育部主办,活动设置演讲比赛、法治素养竞赛、法治情景剧比赛、中小学法治课教师及法治副校长微课比赛等子项。各省级教育行政部门分别推荐小学、初中、高中(含中职)法治课教师各1人参加全国总决赛。我校聂婷婷老师先后通过市级、省级遴选,将代表江苏省高中(含中职)法治课教师参加全国遴选。

聂婷婷老师参赛作品聚焦网络暴力防治这一社会热点,创新性地将法治教育与网络生活相结合,展现了思政课教师的教学创新与实践智慧。此次入围,既是对聂老师个人教学能力的肯定,也体现了学校马克思主义学院在师资培养和教学改革方面的成效,更彰显了学校对教师专业发展的大力支持。

近年来,学校积极践行“以赛促教、以赛促学”理念,常态组织教师参与各级教学竞赛,有效推动了教学质量和育人水平的提升。此次聂婷婷老师入围全国总决赛,为学校深化“思政课程”与“课程思政”协同育人体系建设提供了新动力,将激励全校教师为进一步培养担当民族复兴大任的时代新人贡献力量。